中国政府网
|
西藏自治区人民政府网
无障碍浏览
|
繁体
|
登录
|
注册
首页
新闻中心
全面依法治市
政府信息公开
政务服务
互动交流
当前位置:
首页
>
新闻中心
>
通告公示
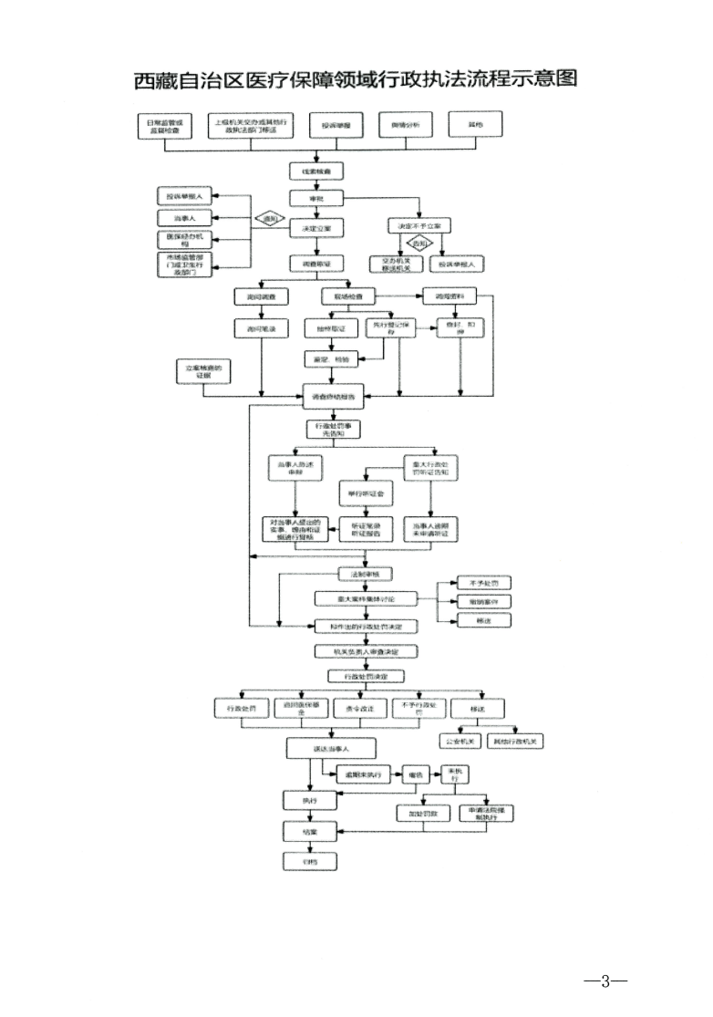
那曲市医疗保障局行政执法信息公示(2025年版)
来源:
那曲市医疗保障局
访问量:
发布日期:
2025-11-16 20:31
字号:
大
中
小
责任编辑:市司法局办公室
扫一扫在手机打开当前页
分享到:
上一篇:
下一篇: